2025-11-10
2025年7月1日,是中国共产党成立的104周年,当天矿业人也迎来新实施的《中华人民共和国矿产资源法》。
《矿产资源法》自1986年制定以来,历经1996年、2009年两次修正。新《矿产资源法》坚持党的全面领导,深入贯彻总体国家安全观,将保障国家矿产资源安全作为首要目标,着力从加强国内勘探开发和增储上产、优化矿业权保障与用地制度、严格规范勘查开采管理、强化矿区生态修复等方面,全方位夯实国家矿产资源安全的制度根基。
《矿产资源法》立法及修订历程
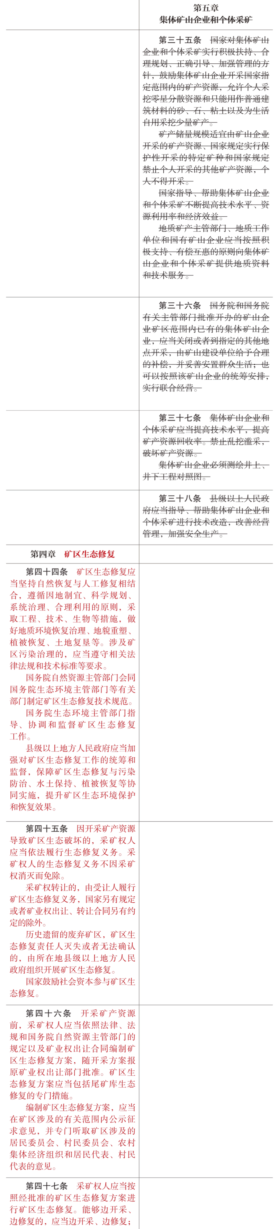
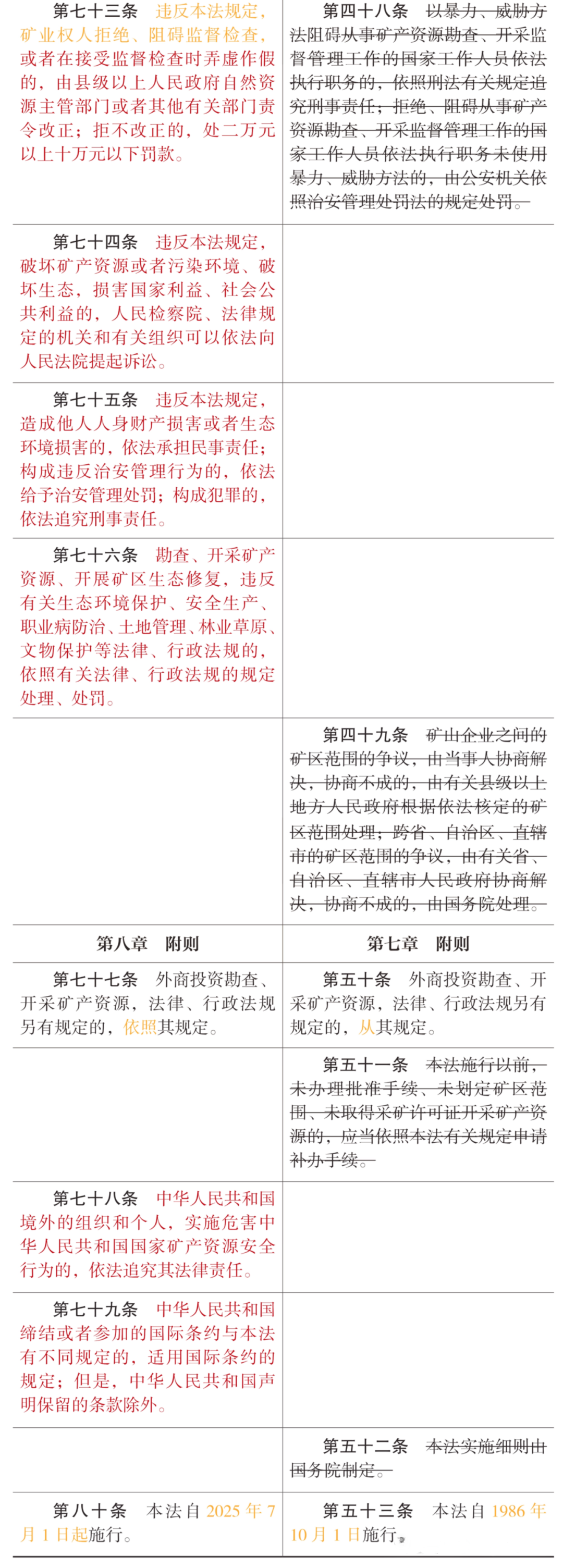
《矿产资源法》新旧法条对比











信息来源:矿山地质环境网